当前位置:首页
 > 公众参与 > 意见征集
《非居民金融账户涉税信息尽职调查管理办法(征求意见稿)》征求意见
发布日期:
2016-09-28 16:44:18
截止日期:
2016-10-28 16:44:25

     为了履行金融账户涉税信息自动交换国际义务,规范金融机构对非居民金融账户涉税信息的尽职调查行为,税务总局起草了《非居民金融账户涉税信息尽职调查管理办法(征求意见稿)》,现向社会公开征求意见。公众可通过以下途径和方式提出反馈意见:

  1.登陆税务总局网站

  网址:http://www.chinatax.gov.cn,进入主页点击“《非居民金融账户涉税信息尽职调查管理办法(征求意见稿)》征求意见”提出意见。

  2.电子邮件:aeoi@chinatax.gov.cn

  3.通信地址:北京市海淀区羊坊店西路5号国家税务总局国际税务司(邮编:100038)

  意见反馈截止时间为:2016年10月28日。

 

  非居民金融账户涉税信息尽职调查管理办法(征求意见稿)

  第一章总则

 

  第一条为了加强税收征管,打击跨境逃避税,履行金融账户涉税信息自动交换国际义务,规范金融机构非居民金融账户涉税信息尽职调查行为,制定本办法。

  第二条依法在中华人民共和国境内设立的金融机构开展非居民金融账户涉税信息尽职调查工作,适用本办法。

  第三条金融机构应当遵循诚实信用、谨慎勤勉的原则开展尽职调查工作,识别非居民金融账户,并报送账户相关信息。

  第四条金融机构应当建立完整的非居民金融账户尽职调查管理制度,合理设计业务流程和操作规范,并定期对本办法执行落实情况进行评估,妥善保管尽职调查过程中收集的资料,严格执行信息保密的监管要求。金融机构应当对其分支机构执行本办法规定的尽职调查工作作出统一要求并进行监督管理。

  金融机构应当向客户充分说明本机构需履行的信息收集和报送义务,不得明示、暗示或者帮助客户隐匿身份信息,不得协助客户隐匿资产。

  第五条客户应当配合金融机构的尽职调查工作,真实、及时、准确、完整地向金融机构提供本办法规定的相关信息,并承担未遵守本办法规定的责任和风险。

 

  第二章基本定义

 

  第六条本办法所称金融机构,包括存款机构、托管机构、投资机构、特定的保险机构及其分支机构:

  (一)存款机构是指在日常经营活动中吸收存款的机构;

  (二)托管机构是指近三个会计年度总收入的20%以上来源于为客户持有金融资产的机构,机构成立不满三年的,按机构存续期间计算;

  (三)投资机构是指符合以下条件之一的机构:

  1.近三个会计年度总收入的50%以上收入来源于为客户投资、运作金融资产的机构,机构成立不满三年的,按机构存续期间计算;

  2.近三个会计年度总收入的50%以上收入来源于投资、再投资或者买卖金融资产,且由存款机构、托管机构、特定保险机构或者本项第1目所述投资机构进行管理并作出投资决策的机构,机构成立不满三年的,按机构存续期间计算;

  3.证券投资基金、私募投资基金等以投资、再投资或者买卖金融资产为目的而设立的投资实体。

  (四)特定的保险机构是指开展有现金价值的保险或者年金业务的机构。本办法所称保险机构是指上一公历年度内,保险、再保险和年金合同的收入占总收入比重50%以上的机构,或者在上一公历年度末拥有的保险、再保险和年金合同的资产占总资产比重50%以上的机构。

  本办法所称金融资产包括证券、合伙权益、大宗商品、掉期、保险合同、年金合同或者上述资产的权益,前述权益包括期货、远期合约或者期权。金融资产不包括实物商品或者不动产非债直接权益。

  第七条符合本办法第六条规定的金融机构包括:

  (一)商业银行、农村信用合作社等吸收公众存款的金融机构以及政策性银行;

  (二)证券公司;

  (三)期货公司;

  (四)证券投资基金管理公司、私募基金管理公司、从事私募基金管理业务的合伙企业;

  (五)开展有现金价值的保险或者年金业务的保险公司、保险资产管理公司;

  (六)信托公司;

  (七)其他符合本办法第六条规定的机构。

  本办法所称金融机构不包括:

  (一)金融资产管理公司;

  (二)财务公司;

  (三)金融租赁公司;

  (四)汽车金融公司;

  (五)消费金融公司;

  (六)货币经纪公司;

  (七)证券登记结算机构;

  (八)其他不符合本办法第六条规定的机构。

  第八条本办法所称金融账户包括:

  (一)存款账户,是指开展具有存款性质业务而形成的账户,包括活期存款、定期存款、旅行支票、带有预存功能的信用卡等。

  (二)托管账户,是指开展为他人持有金融资产业务而形成的账户,包括代理客户买卖金融资产的业务以及接受客户委托、为客户管理受托资产的业务:

  1.代理客户买卖金融资产的业务包括证券经纪业务、期货经纪业务、代理客户开展贵金属、国债业务或者其他类似业务;

  2.接受客户委托、为客户管理受托资产的业务包括金融机构发起、设立或者管理不具有独立法人资格的理财产品、基金、信托计划、专户/集合类资产管理计划或者其他金融投资产品。

  (三)其他账户,是指符合以下条件之一的账户:

  1.投资机构的股权或者债权权益,包括私募投资基金的合伙权益和信托的受益权;

  2.具有现金价值的保险合同或者年金合同。

  第九条本办法所称非居民金融账户是指在我国境内的金融机构开立或者保有的、由非居民持有或者有非居民控制人的消极非金融机构持有的金融账户。金融机构应当在识别出非居民金融账户之日起将其归入非居民金融账户进行管理。

  本办法所称非居民是指中国税收居民以外的个人、企业和其他组织(以下统称企业),但不包括政府机构、国际组织、中央银行、金融机构或者在证券市场上市交易的公司及其关联机构。前述证券市场是指被所在地政府认可和监管的证券市场。中国税收居民是指中国税法规定的居民企业或者居民个人。

  同时构成中国税收居民和其他税收管辖区税收居民的,视为本办法所称非居民。

  第十条本办法所称账户持有人是指由金融机构登记或者确认为账户所有者的个人或者机构,不包括代理人、名义持有人、授权签字人等为他人利益而持有账户的个人或者机构。

  现金价值保险合同或者年金合同的账户持有人是指任何有权获得现金价值或者变更合同受益人的个人或者机构,无人可获得现金价值或者变更合同受益人的,则为合同所有者以及根据合同条款对支付款项拥有既得权利的个人或者机构。现金价值保险合同或者年金合同到期时,账户持有人包括根据合同规定有权领取款项的个人或者机构。

  第十一条本办法所称消极非金融机构是指符合下列条件之一的机构:

  (一)上一公历年度内,股息、利息、租金、特许权使用费收入等不属于积极经营活动的收入,以及据以产生前述收入的金融资产的转让收入占总收入比重50%以上的非金融机构;

  (二)上一公历年度末,拥有可以产生前述收入的金融资产占总资产比重50%以上的非金融机构;

  (三)税收居民国(地区)不实施金融账户涉税信息自动交换标准的投资机构。

  下列非金融机构不属于消极非金融机构:

  (一)上市公司及其关联机构;

  (二)政府机构或者履行公共服务职能的机构;

  (三)仅为了持有非金融机构股权或者向其提供融资和服务而设立的控股公司;

  (四)成立24个月内尚未开展业务的企业;

  (五)正处于资产清算或者重组过程中的企业;

  (六)仅与本集团(该集团内机构均为非金融机构)内关联机构开展融资或者对冲交易的企业;

  (七)非营利组织。

  第十二条本办法所称控制人是指对消极非金融机构实施控制的个人。

  公司的控制人按照以下规则依次判定:

  (一)直接或者间接拥有超过25%的公司股权或者表决权的个人;

  (二)通过人事、财务等其他方式对公司进行控制的个人;

  (三)公司的高级管理人员。

  合伙企业的控制人是拥有25%以上合伙权益的个人。

  信托的控制人是指信托的委托人、受托人、受益人以及其他对信托实施最终有效控制的个人。

  基金的控制人是指拥有超过25%权益份额或者其他对基金进行控制的个人。

  第十三条本办法所称关联机构是指一个机构控制另一个机构,或者两个机构受到共同控制,则该两个机构互为关联机构。

  前款所称控制是指直接或者间接拥有机构50%以上的股权和表决权。

  第十四条本办法所称金融账户包括存量账户和新开账户。

  存量账户是指符合下列条件之一的账户,包括存量个人账户和存量机构账户:

  (一)截至2016年12月31日由金融机构保有的、由个人或者机构持有的金融账户;

  (二)2017年1月1日(含当日,下同)以后开立并同时符合下列条件的金融账户:

  1.账户持有人已在同一家金融机构(包括关联机构)开立了本条第(一)项所述账户的;

  2.上述金融机构(包括关联机构)在确定账户加总余额时将本条第(二)项所述账户与本条第(一)项所述账户视为同一账户的;

  3.账户开立时,金融机构可以依赖对本条第(一)项所述账户的反洗钱客户身份识别程序的;

  4.账户开立时,账户持有人无需提供除本办法要求以外的其他信息的。

  存量个人账户包括低净值账户和高净值账户,低净值账户是指截至2016年12月31日账户加总余额不超过600万元的账户,高净值账户是指截至2016年12月31日账户加总余额超过600万元的账户。

  新开账户是指2017年1月1日以后在金融机构开立的,除前款第二项规定账户外,由个人或者机构持有的金融账户,包括新开个人账户和新开机构账户。

  第十五条本办法所称账户加总余额是指账户持有人在同一金融机构及其关联机构所持有的全部金融账户余额或者资产的价值之和。

  金融机构需加总的账户限于通过计算机系统中客户号、纳税人识别号等关键数据项能够识别的所有金融账户。

  联名账户的每一个账户持有人,在加总余额时应当计算该联名账户的全部余额。

  在确定是否为高净值账户时,客户经理知道或者应当知道在其供职的金融机构内几个账户直接或者间接地由同一个人拥有或者控制的,应当对这些账户进行加总。

  前款所称客户经理是指由金融机构指定、与特定客户有直接联系,根据客户需求向客户介绍、推荐或者提供相关金融产品、服务或者提供其他协助的人员,但不包括符合前述条件,仅由于偶然性原因为客户提供上述服务的人员。

  第十六条本办法所称非居民标识是指金融机构用于检索判断存量个人账户持有人是否为非居民的有关要素,具体包括:

  (一)账户持有人的境外身份证明;

  (二)账户持有人的境外现居地址或者邮寄地址,包括邮政信箱;

  (三)账户持有人的境外电话号码,且没有我国境内电话号码;

  (四)存款账户以外的账户向境外账户定期转账的指令;

  (五)账户代理人或者授权签字人的境外地址;

  (六)境外的转交地址或者留交地址,并且是唯一地址。转交地址是指账户持有人要求将其相关信函寄给转交人的地址,转交人收到信函后再交给账户持有人。留交地址是指账户持有人要求将其相关信函暂时存放的地址。

  第十七条本办法所称证明材料是指政府出具的税收居民身份证明等合法有效的文件,包括:

  (一)就个人而言,由政府出具的含有个人姓名且通常用于身份识别的有效身份证明;

  (二)就机构而言,由政府出具的含有机构名称以及主要办公地址或者注册成立地址等信息的官方文件。

 

  第三章个人账户尽职调查

 

  第十八条金融机构应当按照以下规定,对新开个人账户开展尽职调查:

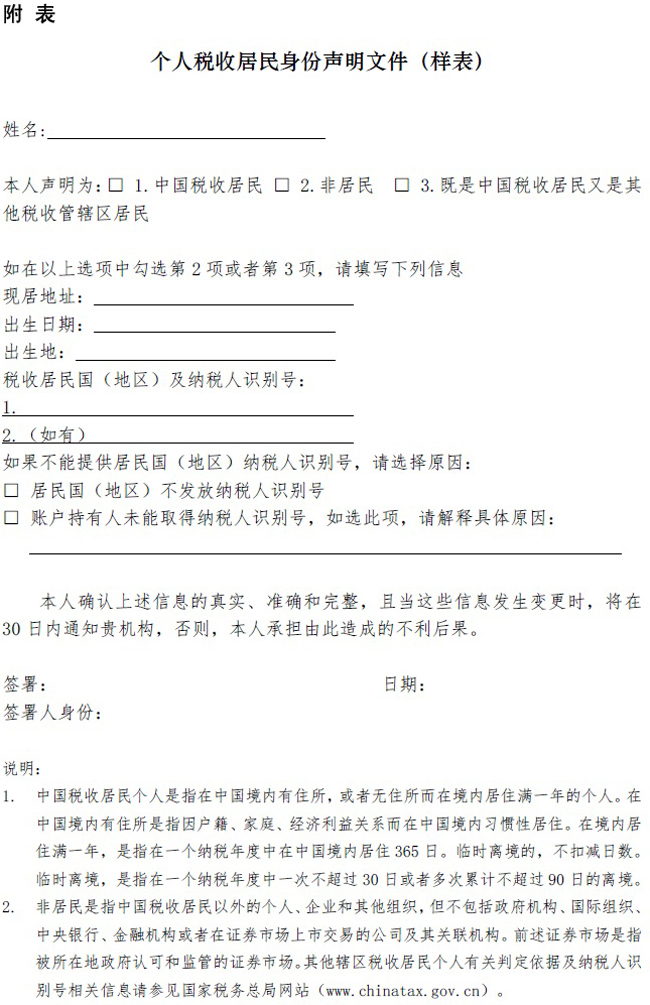
  (一)个人开立账户时,金融机构应当获取由账户持有人签署的税收居民身份声明文件(以下简称声明文件),识别账户持有人是否为非居民个人。金融机构通过本机构电子渠道接收个人账户开户申请时,应当要求账户持有人提供电子声明文件。声明文件应当作为开户资料的一部分,声明文件相关信息可并入开户申请书中。个人代理他人开立金融账户以及单位代理个人开立金融账户时,经账户持有人书面授权后可由代理人签署声明文件。

  (二)金融机构应当根据现有客户资料(包括通过反洗钱客户身份识别程序收集的资料,下同),对声明文件的合理性进行审核,主要确认填写信息是否与其他信息存在明显矛盾。金融机构认为声明文件存在不合理信息时,应当要求账户持有人提供有效声明文件或者进行解释。不提供有效声明文件或者合理解释的,不得开立账户。

  (三)识别为非居民个人的,金融机构应当收集并记录报送所需信息。

  (四)金融机构知道或者应当知道新开个人账户发生情况变化导致原有声明文件信息不准确或者不可靠的,应当要求账户持有人提供有效声明文件。要求提供之日起90日内未能取得声明文件的,视同非居民账户管理。

  第十九条金融机构应当于2018年12月31日前选择以下方式完成对存量个人低净值账户的尽职调查:

  (一)对于在现有客户资料中留有地址,且有证明材料证明是现居地址或者地址位于现居国家(地区)的低净值账户持有人,可以按照账户持有人的地址确定是否为非居民。邮寄无法送达的,不将客户资料所留地址视为现居地址。

  (二)利用现有信息系统开展电子记录检索,识别账户是否存在非居民标识。

  现有客户资料中没有现居地址信息的,或者账户发生情况变化导致现居地址证明材料不再准确的,金融机构应当采用本条第(二)项方式。

  第二十条金融机构应当在2017年12月31日前对存量个人高净值账户依次完成以下尽职调查程序:

  (一)开展电子记录检索和纸质记录检索,识别账户是否存在非居民标识。应当检索的纸质记录包括过去5年中获取的、与账户有关的全部纸质资料。

  金融机构利用现有信息系统可电子检索出全部非居民标识字段信息的,可以不开展纸质记录检索。

  (二)询问客户经理是否存在其负责的客户为非居民个人的情况。

  第二十一条对于存量个人低净值账户,之后任一公历年度末账户加总余额超过600万元时,金融机构应当在次年12月31日前,按照本办法第二十条规定程序完成对账户的尽职调查。

  第二十二条对发现存在非居民标识的存量个人账户,金融机构应当要求账户持有人提供声明文件。声明为中国税收居民的,金融机构应当要求其提供相应证明材料;声明为非居民的,金融机构应当收集并记录报送所需信息。要求提供之日起90日内未能取得声明文件的,视同非居民账户管理。

  对未发现存在非居民标识的存量个人账户,金融机构无需作进一步处理,但应当建立持续监控机制。当账户情况变化出现非居民标识时,应当执行前款规定程序。

  第二十三条从现金价值保险合同或者年金合同获得死亡保险金的受益人,可以视为居民,金融机构知道或者应当知道该受益人为非居民的除外。

 

  第四章机构账户尽职调查

 

  第二十四条金融机构应当按照以下规定,对新开机构账户开展尽职调查:

  (一)机构开立账户时,金融机构应当获取由该机构授权人签署的声明文件,识别账户持有人是否为非居民企业和消极非金融机构。声明文件应当作为开户资料的一部分,声明文件相关信息可并入开户申请书中。

  (二)金融机构应当根据现有客户资料或者公开信息对声明文件的合理性进行审核,主要确认填写信息是否与其他信息存在明显矛盾。金融机构认为声明文件存在不合理信息时,应当要求账户持有人提供有效声明文件或者进行解释。不提供有效声明文件的或者合理解释的,不得开立账户。

  (三)识别为非居民企业的,金融机构应当收集并记录报送所需信息。合伙企业等机构声明并且能够证明没有税收居民身份的,金融机构可依次按照其实际管理机构所在地或者主要办公地确定其税收居民国(地区)。

  (四)识别为消极非金融机构的,金融机构应当依据反洗钱客户身份识别程序收集的资料识别其控制人,并且获取机构授权人或者控制人签署的声明文件,识别控制人是否为非居民。识别为有非居民控制人的消极非金融机构的,金融机构应当收集并记录机构及其控制人相关信息。

  账户持有人为非居民企业的,也应当进一步识别其是否同时为有非居民控制人的消极非金融机构。

  (五)金融机构知道或者应当知道新开机构账户发生情况变化导致原有声明文件信息不准确或者不可靠的,应当要求机构授权人提供有效声明文件。要求提供之日起90日内未能取得声明文件的,视同非居民账户管理。

  第二十五条金融机构应当根据现有客户资料、境外机构境内外汇账户标识或者公开信息,识别存量机构账户持有人是否为非居民企业。

  上述信息表明该机构为非居民企业的,应当识别为非居民企业,可以通过机构授权人签署的声明文件或者其他信息确认为居民企业的除外。

  识别为非居民企业的,金融机构应当收集并记录报送所需信息。

  第二十六条金融机构应当识别存量机构账户持有人是否为消极非金融机构。可以通过现有客户资料或者公开信息确认不是消极非金融机构的,无需进一步处理。无法识别的,金融机构应当获取由机构授权人签署的声明文件。无法获取声明文件的,金融机构应当将账户持有人视为消极非金融机构。

  识别为消极非金融机构并且在2016年12月31日账户加总余额超过600万元的,金融机构应当获取由机构控制人或者授权人签署的声明文件,识别控制人是否为非居民。无法获取声明文件的,金融机构应当针对控制人开展非居民标识检索识别其是否为非居民。账户加总余额不超过600万元的,金融机构可以根据现有客户资料识别消极非金融机构控制人是否为非居民。根据现有客户资料无法识别的,金融机构可以不收集控制人相关信息。

  识别为有非居民控制人的消极非金融机构的,金融机构应当收集并记录机构及其控制人相关信息。

  第二十七条2016年12月31日账户加总余额超过150万元的存量机构账户,金融机构应当在2018年12月31日前完成尽职调查程序。

  2016年12月31日账户加总余额不超过150万元的存量机构账户,金融机构无需开展尽职调查。但当之后任一公历年度末账户加总余额超过150万元时,金融机构应当在次年12月31日前,按照本办法第二十五条和第二十六条规定完成对账户的尽职调查。

 

  第五章其他合规要求

 

  第二十八条金融机构可以根据自身业务需要,将新开账户的尽职调查程序适用于存量账户。

  第二十九条金融机构委托其他机构向客户销售金融产品的,代销机构应当配合委托机构开展本办法所要求的尽职调查工作,并向委托机构提供本办法要求的信息用于报送。

  第三十条金融机构可以委托第三方开展尽职调查,但相关责任仍应当由金融机构承担。基金、信托等属于投资机构的,可以分别由基金管理公司、信托公司作为第三方完成尽职调查相关工作。

  第三十一条金融机构应当建立客户信息变化监控机制,包括要求客户在本办法规定的相关信息变化之日起30日内告知金融机构。金融机构在知道或者应当知道客户相关信息发生变化之日起90日内或者本年度12月31日前根据有关尽职调查程序重新识别客户是否为非居民。

  第三十二条对下列金融账户无需开展尽职调查:

  (一)同时符合下列条件的退休金账户:

  1.受政府监管;

  2.享受税收优惠;

  3.向税务机关申报账户相关信息;

  4.达到规定的退休年龄等条件时才可取款;

  5.每年缴款不超过30万元,或者终身缴款不超过600万元。

  (二)同时符合下列条件的投资或者储蓄账户:

  1.受政府监管;

  2.享受税收优惠;

  3.取款应当与账户设立的目的相关,包括提供教育和医疗福利;

  4.每年缴款不超过30万元。

  (三)同时符合下列条件的定期人寿保险合同:

  1.在合同存续期内或者在被保险人年满90岁之前(以较短者为准),至少按年度支付保费,且保费不随时间递减;

  2.在不终止合同的情况下,任何人均无法获取保险价值;

  3.合同解除或者终止时,应付金额(不包括死亡抚恤金)在扣除合同存续期间相关支出后,不得超过为该合同累计支付的保费总额;

  4.合同不得由支付款项的受让人持有。

  (四)为下列事项而开立的账户:

  1.法院裁定或者判决;

  2.不动产或者动产的销售、交易或者租赁;

  3.不动产抵押贷款情况下,预留部分款项便于支付与不动产相关的税款或者保险;

  4.专为支付税款。

  (五)同时符合下列条件的存款账户:

  1.因信用卡超额还款或者其他还款而形成,且超额款项不会立即返还客户;

  2.禁止客户超额还款30万元以上,或者客户超额还款30万元以上的款项应当在60天内返还客户。

  (六)上一公历年度余额不超过6000元的休眠账户。休眠账户是满足下列条件之一的账户(不包括年金合同):

  1.过去三个公历年度中,账户持有人未向金融机构发起任何与账户相关的交易;

  2.过去六个公历年度中,账户持有人未与金融机构沟通任何与账户相关的事宜;

  3.对于具有现金价值的保险合同,在过去六个公历年度中,账户持有人未与金融机构沟通任何与账户相关的事宜。

  (七)由我国政府机关、事业单位、军队、武警部队、居民委员会、村民委员会、社区委员会、社会团体等单位持有的账户;由军人、武装警察持军人、武装警察身份证件开立的账户。

  (八)政策性银行为执行政府决定开立的账户。

  (九)社会保障类金融账户,包括基本养老保险基金、基本医疗保险基金、工伤保险基金、生育保险基金、失业保险基金、住房公积金、企业年金等。

  (十)保险公司之间的补偿再保险合同。

  第三十三条金融机构应当妥善保管本办法执行过程中收集的资料,保存期限至少五年。相关资料可以以电子形式保存,但应当确保能够按照相关行业监督管理部门和国家税务总局的要求提供纸质版本。

  第三十四条金融机构应当汇总报送境内分支机构的下列非居民账户信息,并注明报送信息的金融机构名称、地址以及纳税人识别号:

  (一)个人账户持有人的姓名、现居地址、税收居民国(地区)、居民国(地区)纳税人识别号、出生地、出生日期;机构账户持有人的名称、地址、税收居民国(地区)、居民国(地区)纳税人识别号;机构账户持有人是有非居民控制人的消极非金融机构的,还应当报送非居民控制人的姓名、现居地址、税收居民国(地区)、居民国(地区)纳税人识别号、出生地、出生日期;

  (二)账号或者类似信息;

  (三)公历年度年末单个非居民账户的余额或者净值(包括具有现金价值的保险合同或者年金合同的现金价值或者退保价值)。账户在本年度内注销的,无需报送此项信息,但应当注明账户已注销。

  (四)存款账户,报送公历年度内收到或者计入该账户的利息总额。

  (五)托管账户,报送公历年度内收到或者计入该账户的利息总额、股息总额以及其他由于被托管资产而收到或者计入该账户的收入总额。报送信息的金融机构为代理人、中间人或者名义持有人的,报送因销售或者赎回金融资产而收到或者计入该托管账户的收入总额。

  (六)其他账户,报送公历年度内收到或者计入该账户的收入总额,包括赎回款项的总额。

  (七)国家税务总局要求报送的其他信息。

  上述报送信息中涉及到金额的,均应当同时报送相关金额的原币种。

  对于存量账户,金融机构现有客户资料中没有居民国(地区)纳税人识别号、出生日期或者出生地信息的,无需报送上述信息。但是,金融机构应当在上述账户被认定为非居民账户的次年年底前,积极采取措施,获取上述信息。

  非居民账户持有人无税收居民国(地区)纳税人识别号的,金融机构无需收集并报送纳税人识别号信息。

 

  第六章监督管理

 

  第三十五条金融机构应当建立实施监控机制,按年度评估本办法执行情况,及时发现问题、进行整改,并于次年6月30日前向相关行业监督管理部门和国家税务总局书面报告。

  第三十六条金融机构有下列情形之一的,由国家税务总局责令其限期改正;逾期不改正的,由国家税务总局通报相关金融主管部门:

  (一)未按照本办法规定开展尽职调查的;

  (二)未按照本办法建立实施监控机制的;

  (三)故意错报、漏报客户信息的;

  (四)存在违规行为且拒绝纠正的;

  (五)以规避本办法规定为目的,帮助客户隐藏真实信息或者伪造信息的;

  (六)其他违反本办法规定的。

  对于存在上述情形之一的金融机构,记录相关纳税信用信息,并且纳税信用级别不得评为A级;情节严重的,直接判为D级。

  第三十七条对于金融机构的严重违规行为,国家税务总局可以向有关金融主管部门建议采取下列措施:

  (一)责令金融机构停业整顿或者吊销其经营许可证;

  (二)取消金融机构直接负责的董事、高级管理人员和其他直接责任人员的任职资格、禁止其从事有关金融行业的工作;

  (三)责令金融机构对直接负责的董事、高级管理人员和其他直接责任人给予纪律处分。

  第三十八条对于客户的严重违规行为,国家税务总局应当向有关金融主管部门建议依据相关法律、法规进行处罚,或者移送司法部门进行处理。

 

  第七章附则

 

  第三十九条美国税收居民账户的涉税信息尽职调查管理事项按有关规定执行。

  第四十条国家税务总局与有关金融主管部门建立涉税信息共享机制,保障国家税务总局及时获取本办法规定的信息。金融机构非居民账户涉税信息报送办法另行规定。

  第四十一条金融机构在计算账户加总余额时,账户币种非人民币的,应当按照计算日当日中国人民银行公布的外汇中间价折合为人民币计算。

  折合人民币时,可以根据原币种金额折算,也可以根据该金融机构记账本位币所记录的金额进行折算。

  第四十二条本办法所称“以上”、“以下”均含本数,“不满”、“超过”均不含本数。

  第四十三条本办法自2017年1月1日起施行。

 

 

【返回顶部】【打印本页】【关闭本页】
备案号:鄂ICP备05010861
Produced By 大汉网络 大汉版通发布系统